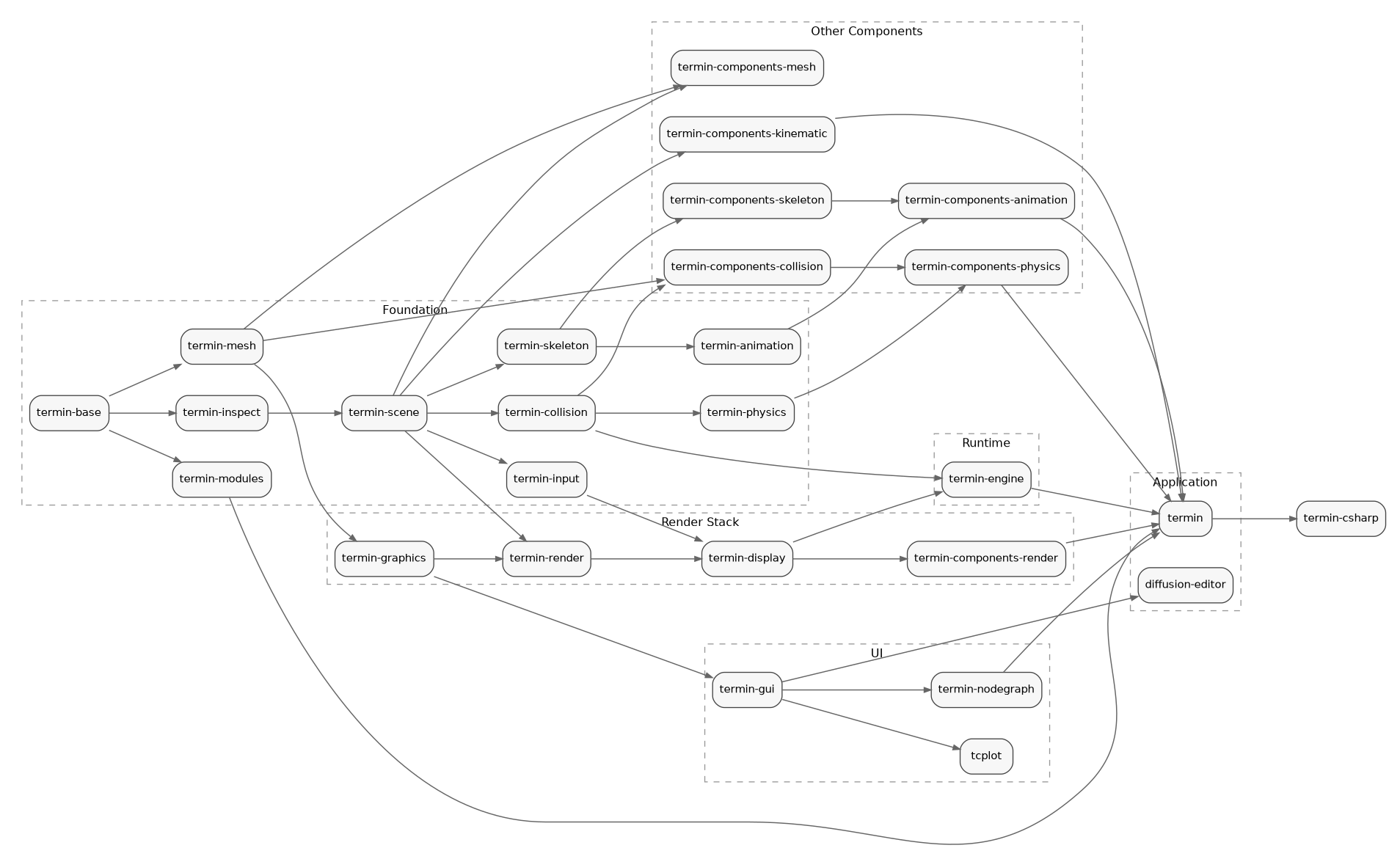
Граф зависимостей модулей¶
Ниже показан текущий граф зависимостей между основными модулями и пакетами монорепозитория.
- Стрелка
A -> Bозначает:Bнапрямую зависит отA. - Транзитивные зависимости скрыты, чтобы граф оставался читаемым.
- Граф отражает верхнеуровневые модульные зависимости из
CMakeLists.txt,setup.pyи связанной package-конфигурации, а не каждый внутренний target. - Source of truth для картинки: library-dependencies.dot
- Открыть в полном размере: PNG, SVG
